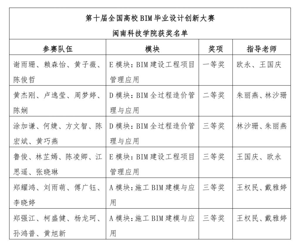
近日,第十届全国高校BIM毕业设计创新大赛公布获奖名单,乐鱼网页版登录入口_乐鱼(中国)土木工程学院选派的6支队伍分别获一等奖1项、二等奖1项、三等奖4项的好成绩。

自大赛启动以来,土木工程学院组织专业教师团队指导2020级工程造价专业学生结合毕业设计展开备赛,历经8个月的模块培训、作品打磨等,不断深化参赛队伍对专业技能的理解和应用,以及提升团队奋进、顽强拼搏的良好精神风貌。
第十届全国高校BIM毕业设计创新大赛由中国土木工程学会建筑市场与招标投标研究分会、广联达科技股份有限公司主办,是全国规模最大、涵盖专业最多的高校建筑专业赛事之一,已连续四年入选《普通高校大学生竞赛排行榜》。
(土木工程学院 林雅馨)